全部新闻
领导动态
公示公告
基层动态
今日头条
时政要闻
视频新闻
全部文章
单位简介
领导班子
专题专栏
党务公开
司务公开
政务公开
安全生产
禁毒宣传
文件汇编
员工风采
项目建设
首页
新闻动态
今日头条
时政要闻
视频新闻
基层动态
公示公告
领导动态
单位简介
简介
组织机构
风光图片
荣誉
“三公开”简介
领导班子
领导班子成员
专题专栏
党史学习
2020年全国两会
工会战“疫”专题
聚焦2019两会
中国工会十七大(学习资料)
全国十九大、省七大
习近平总书记重要讲话精神
建省办经济特区30周年
2018全国两会
“双十行动”项目进展
企业文化
社会责任
“诚信建设万里行”宣传活动
两学一做
三严三实
“勇当先锋做好表率”专题活动
“宪法宣传周”主题宣传
爱国卫生
精准扶贫
党务公开
党员管理
干部管理
制度建设
党风廉政建设
组织建设
群众路线
民主评议和测评
党员、党支部活动
党支部工作计划、总结、汇报材料
扶贫工作
司务公开
基层工作部(农民工工作办公室)
计划与总结、经营方案、报告
人事管理
职工福利、职工之家、节日活动
规章制度
民主管理
三重一大
职工权益保障
职工服务
财务公示
劳动和谐
政务公开
政策法律法规文件
相关行业政策、文件通知、惠民政策资金
安全生产
安全生产机构和任命
安全生产制度和责任书
安全生产月
安康杯
应急预案、演练、培训
消防演练、安全培训、检查、整改
安全生产工作总结
禁毒宣传
文件汇编
省总基层工作部文件(2018)
省总工会文件
三公开相关文件(国家、省市局、企业)
制度办法规定
全总文件
员工风采
项目建设
工作简报
项目考核
“双十行动”项目进展
安全文明施工样板工地评比活动
所在位置:首页 >
文件汇编
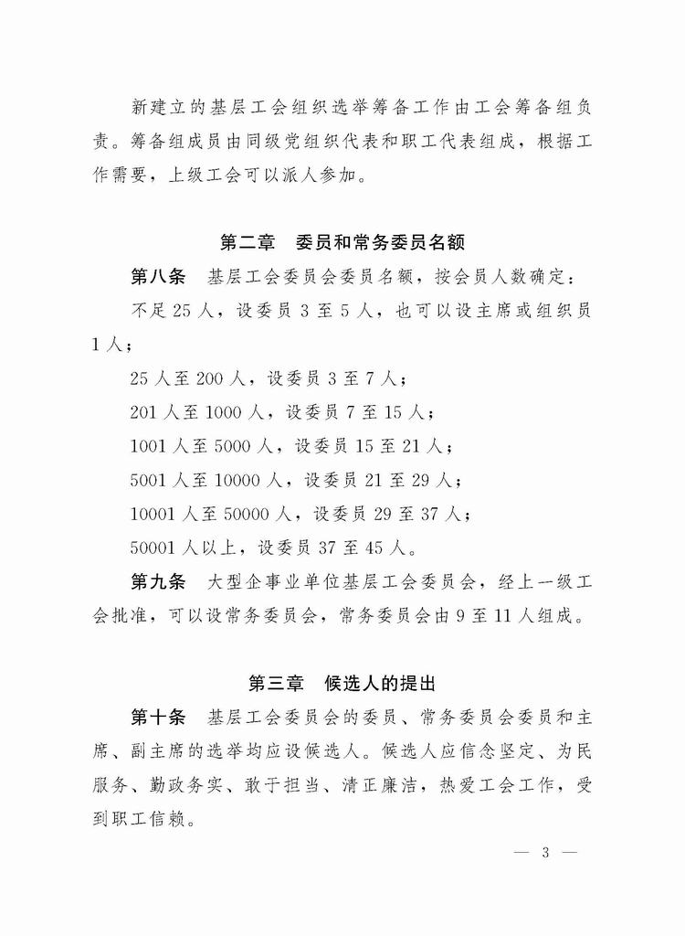
中华全国总工会关于印发《工会基层组织选举工作条例》的通知(总工发〔2016〕27号)
被浏览:403次 发布日期:2017/6/21
【
打印文章
】【
返回顶部
】
姓名:
评论/意见:
上一篇:
关于进一步做好职工代表大会民主评议国有企业领导人员工作的意见(总工发〔2011〕7号)
下一篇:
关于印发《海南省工会第二期职工医疗互助活动实施细则》的通知(琼工办发〔2016〕93号)
友情链接
政府网站链接
三亚市人民政府
中央政府门户网
海南省人民政府网
上海总工会网
工会网站链接
中华全国总工会
海口市总工会
海南省总工会
北京总工会网
推荐网站链接
海招网
三亚城市投资建设有限公司
三亚崖州港湾投资有限公司
三亚城投置业有限公司
全国厂务公开民主管理网
扫描进入新浪微博
关注微信公众号
扫描进入手机版
联系电话:0898-88269188
海南省总工会 版权使用 http://www.hnszgh.org/web/default/index.jsp
地址:海南省三亚市吉阳区榕根路6号中华雅苑二期(原“粤菜皇宫)1-2层 邮编: 570203
技术支持:海南厂务公开网络科技有限公司 13322097665,089868527707